Instance Verification Kit (IVK)
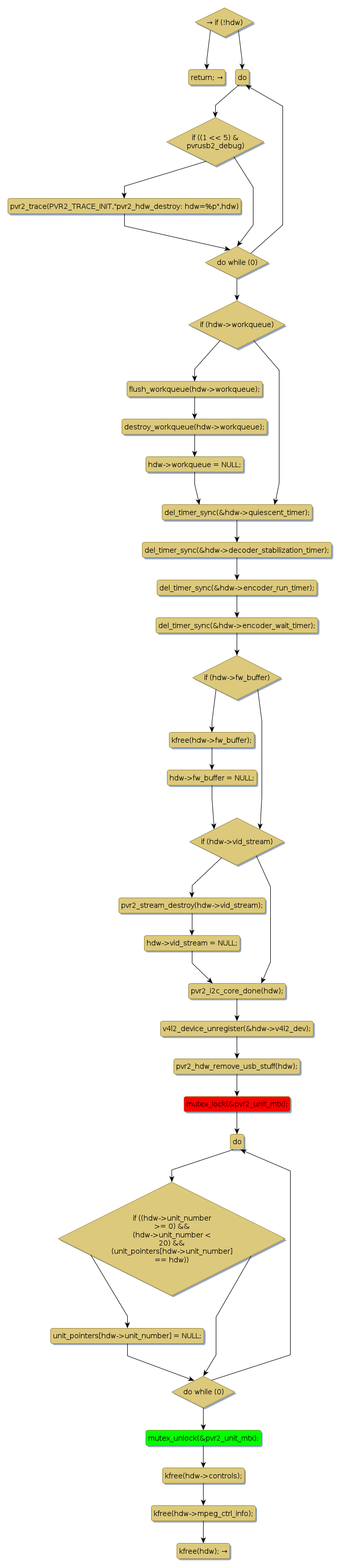
mutex lock @ [75939+27+/linux-3.19-rc1/drivers/media/usb/pvrusb2/pvrusb2-hdw.c]
Instance Signature: pvr2_unit_mtx
|
The Matching Pair Graph:
|
|
Function Name
|
Control Flow Graph (CFG)
|
Events Flow Graph (EFG)
|
Source Correspondence
|
|
pvr2_hdw_destroy
|
|
|
[75248+16+/linux-3.19-rc1/drivers/media/usb/pvrusb2/pvrusb2-hdw.c]
|